2024年硕士研究生招生初试调整公告更新!
成都考研机构小编为大家整理了“2024年硕士研究生招生初试调整公告更新!”相关信息,希望对正在进行26考研/27考研的考生有所帮助!成都启航考研开设OMO伴学计划、考研周末面授班、考研集训营、一对一辅导等多类型课程~
最近两天,又有一批院校发布2024年硕士研究生招生信息,包括招生简章、专业目录、考试大纲、初试改考等,看看有没有你的目标院校吧!
1、大连理工大学公共管理学院
关于2024年硕士研究生招生专业调整的说明

2、曲阜师范大学教育学院
2024年学术型硕士研究生招生考试相关变化预公告
教育学院对教育学一级学科学术型硕士研究生的招生考试方式进行调整,自2024年起改为自命题。上述调整最终以我校公布的研究生招生简章为准,欢迎同学们积极准备,踊跃报考。

3、重庆师范大学
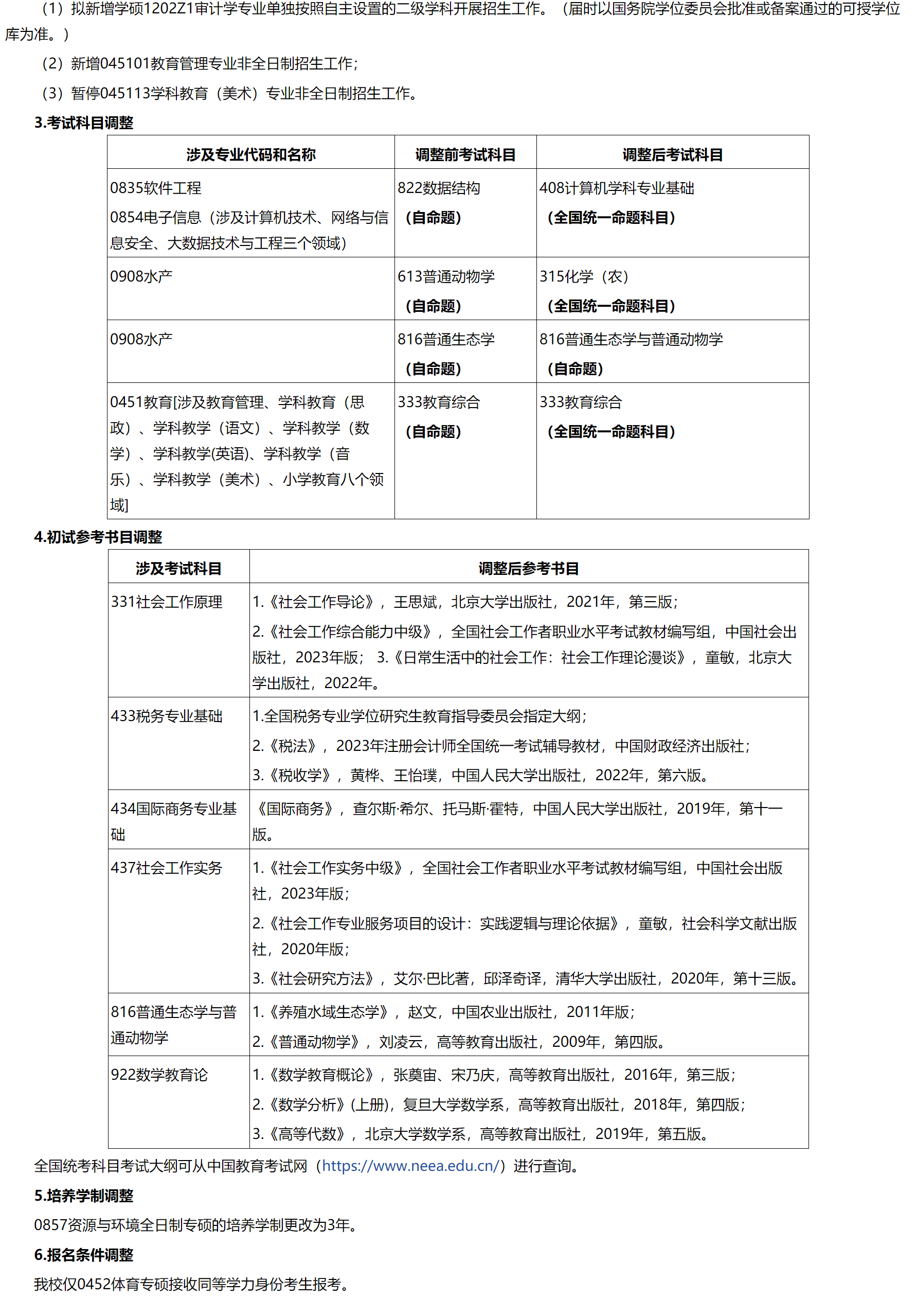
关于调整2024年全国硕士研究生招生考试教育专业学位硕士初试科目的公告

4、集美大学
2024年硕士研究生招生新变化


5、华侨大学外国语学院
关于2024年学术学位硕士研究生招生考试初试科目调整的预公告

6、华侨大学新闻与传播学院

7、温州大学
2024年教育专硕初试科目调整的温馨提示

8、内蒙古师范大学
关于调整2024年全国硕士研究生招生考试教育专业学位硕士初试科目的公告


以上是启航考研为大家整理的
“2024年硕士研究生招生初试调整公告更新!”的相关信息,26考研备考可以着手开始了,希望同学们可以积极备考,高效学习,提高做题速度和准确度,祝你考试成功!
启航考研创立于1998年,发展到如今,涵盖了考研政英数等公共课及计算机、经济学、管理联考、法律硕士等专业考研定向辅导课程,同时在全国有超过200家分校,专注为大学生提供考研辅导培训服务。
扫描下方二维码或添加微信号:191 5019 9671了解最新优惠活动、免费获取真题解析、考研干货资料、免费定制学习规划!
成都启航考研咨询电话:400-8807-985










